
近日,第十七届全国财经高校法学教育论坛暨第十届全国财经高校法律职业技能大赛圆满落幕。本届赛事吸引了全国29所高校踊跃参与,共征集参赛论文1042篇。经过严格初审与专家交叉匿名复审,我院学生凭借扎实的专业素养与卓越的研究能力脱颖而出,最终斩获两项大奖。
其中,王喆老师指导李锦同学撰写的《论资金分析报告真实性保障的全流程困境与破解路径》一文,聚焦司法实践中的关键难题,构建系统化的全流程保障体系,逻辑严密、对策务实,荣获研究生组一等奖。
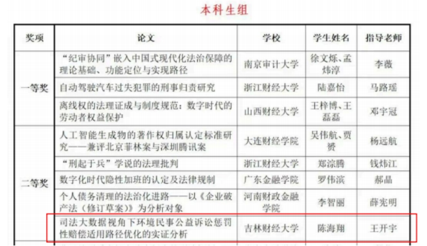
王开宇老师指导陈海翔同学提交的《司法大数据视角下环境民事公益诉讼惩罚性赔偿的适用路径优化的实证分析》,以大数据技术赋能法律研究,视角新颖、论证扎实,荣获本科生组二等奖。
此次获奖是我院持续深化“财经+法学”交叉融合人才培养模式的重要体现,充分展示了我院师生在法律理论探索与实务能力培养方面的突出成效。我院将继续积极搭建学术创新与实践竞赛平台,支持学生深耕专业、拓展视野,力争在今后的各类高水平赛事中再创辉煌!
初审:穆鑫雨
复审:王开宇
终审:高 原
学院电话:0431-84539450地址:吉林省长春市净月大街3699号
学院微信公众平台
地址:吉林省长春市净月大街3699号
吉林财经大学法学院 版权所有 Copyright © 2018